服务热线:400-0722-818 售后热线:400-0722-919
EN/CN
首页 消防应急新能源市政环卫道路养护通勤旅居增值服务新闻中心关于我们服务支持
搜索
400-0722-919 400-0722-818
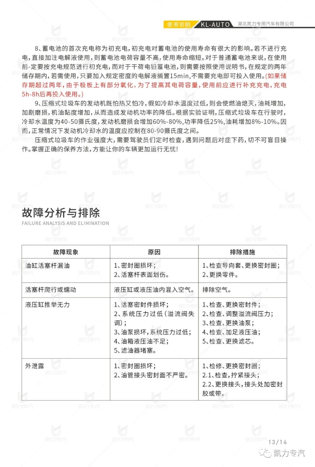
灭火类
举高类
专勤类
战勤保障类
应急类
警用类
水罐消防车 消防洒水车 泡沫消防车 干粉消防车 干粉泡沫联用消防车 干粉水联用消防车 压缩空气泡沫消防车 泵浦消防车 水雾消防车 机场消防车
抢险救援消防车
器材消防车
应急电源车 应急排水车 应急救险车
园林绿化
垃圾清运
环境清洗
道路清扫
新能源绿化喷洒车 新能源多功能抑尘车
新能源压缩式垃圾车 新能源自装卸式垃圾车-后装 新能源自装卸式垃圾车-侧装 新能源车厢可卸式垃圾车 新能源餐厨垃圾车 新能源密封式桶装垃圾车 新能源自卸式垃圾车
新能源吸粪车 新能源路面清洗车
新能源洗扫车 新能源扫路车 新能源道路污染清除车 新能源吸尘车
园林绿化
垃圾清运
环境清洗
道路清扫
洒水车 绿化喷洒车 抑尘车
压缩垃圾车 车厢可卸式垃圾车 自装卸式垃圾车 侧装 自装卸式垃圾车 后装 侧装压缩垃圾车 餐厨垃圾车 自卸式垃圾车 摆臂式垃圾车
清洗吸污车 吸污车 吸粪车 铁路抑尘车 高压清洗车 光伏清洗车 物料粉碎车 污水处理车 检修车 绿篱修剪车 紫外光固化管道修复车 除雪车
路面养护车 扫路车 吸尘车 洗扫车 道路污染清除车
道路养护
同步碎石封层车沥青洒布车水泥净浆洒布车防撞缓冲车
通勤旅居
钓鱼房车B型房车C型房车S型房车
增值服务
二手车服务租赁服务汽车金融
新闻中心
企业动态新品发布维修保养企业责任企业图册批量发车产品视频
关于我们
集团概况大事记企业荣誉资质证书社会责任加入我们
服务支持
服务政策
首页 >> 新闻中心 >> 企业动态

【操作视频】凯力风牌压缩车操作视频及使用说明

2021-05-24 14:29:13 548 来源:本站


上一篇:【特别报道】爱在三月天 情暖女神节 — 凯力公司给全体女神们发福利了 下一篇:【专汽头条】携手同行 再创辉煌 ——东风华神汽车有限公司及十堰市广康汽车贸易有限公司莅临我司举行授牌仪式
近期新闻
  • 【员工生日会】甜度超标!凯力2026第一场生日会太嗨了!

    2026-01-15

  • 【售后万里行】全球宠“粉”!凯力售后服务万里行直抵中亚,首站哈密!

    2026-01-15

  • 【生产纪实】解锁年关冲刺buff,这家工厂“火”了!

    2026-01-15

消防应急
灭火类
举高类
专勤类
战勤保障类
应急类
警用类
新能源
园林绿化
垃圾清运
环境清洗
道路清扫
市政环卫
园林绿化
垃圾清运
环境清洗
道路清扫
道路养护
同步碎石封层车
沥青洒布车
水泥净浆洒布车
防撞缓冲车
通勤旅居
钓鱼房车
B型房车
C型房车
S型房车
增值服务
二手车服务
租赁服务
汽车金融
新闻中心
企业动态
新品发布
维修保养
企业责任
企业图册
批量发车
产品视频
关于我们
集团概况
大事记
企业荣誉
资质证书
社会责任
加入我们
服务支持
服务政策
凯力集团旗下公司
  • 湖北凯力专用汽车有限公司
  • 湖北凯航汽车有限公司
  • 湖北凯天环境科技有限公司
  • 湖北佰思图汽车有限公司
  • 湖北凯孜工贸有限公司
  • 湖北经达智能科技有限公司
  • 湖北威森博格液压设备有限公司
  • 美城亿家环境产业有限公司
  • 湖北凯航重工装备有限公司

凯力集团视频号

凯力集团公众号

工信部备案:鄂ICP备2023014462号-1 Copyright@凯力汽车集团有限公司. All Rights Reserved
公司地址:湖北省随州市曾都区北郊随州大道西端888号
友情链接: Hubei Kaili Special Purpose Vehicle Co., LtdHubei Kaihang Automobile Co., LtdHubei Kaitian Environmental Technology Co., LtdHubei Bestu Automobile Co., LtdHubei Kaizi Industry and Trade Co., LtdHubei Jingda Intelligent Technology Co., LtdHubei Weisenberg Hydraulic Equipment Co., LtdMeicheng Yijia Environmental Industry Co., LtdHubei Kaihang Heavy Industry Equipment Co., Ltd